PCB Design software Circuit Board Design create Prototype Boards for Beginners

$ 5.72

Minimum Hard Drive Space: 1 GB For Operating Systems: Windows Number of Devices: Unlimited Brand: Mynet MPN: MNP-01 Format: DVD Type: PCB Design CAD Software Language: English Licence Category: Lifetime Model: PCB-BASIC-Edition-2022

Description

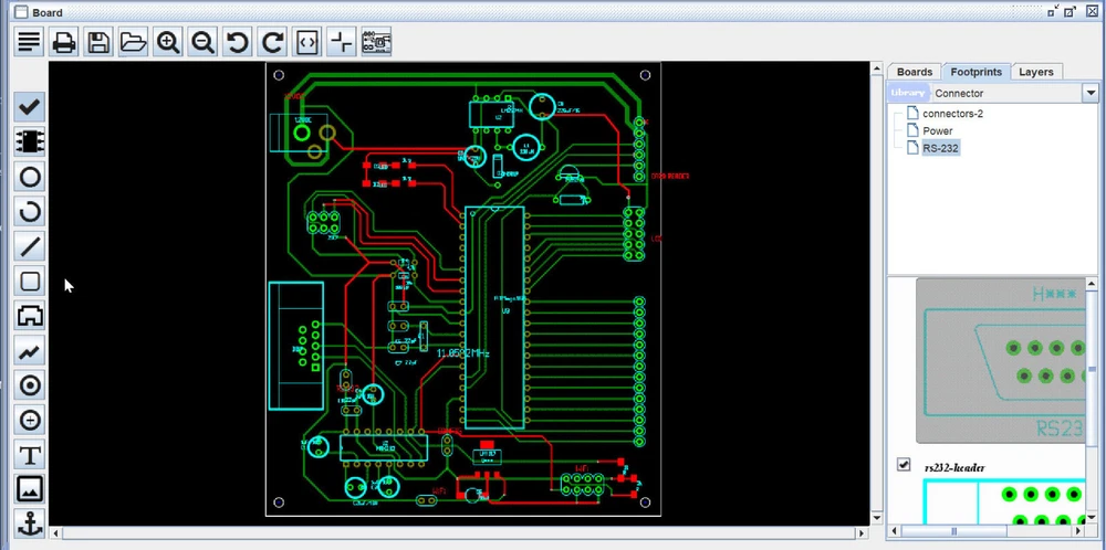
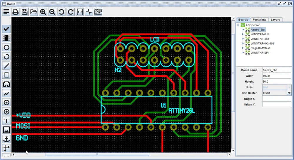
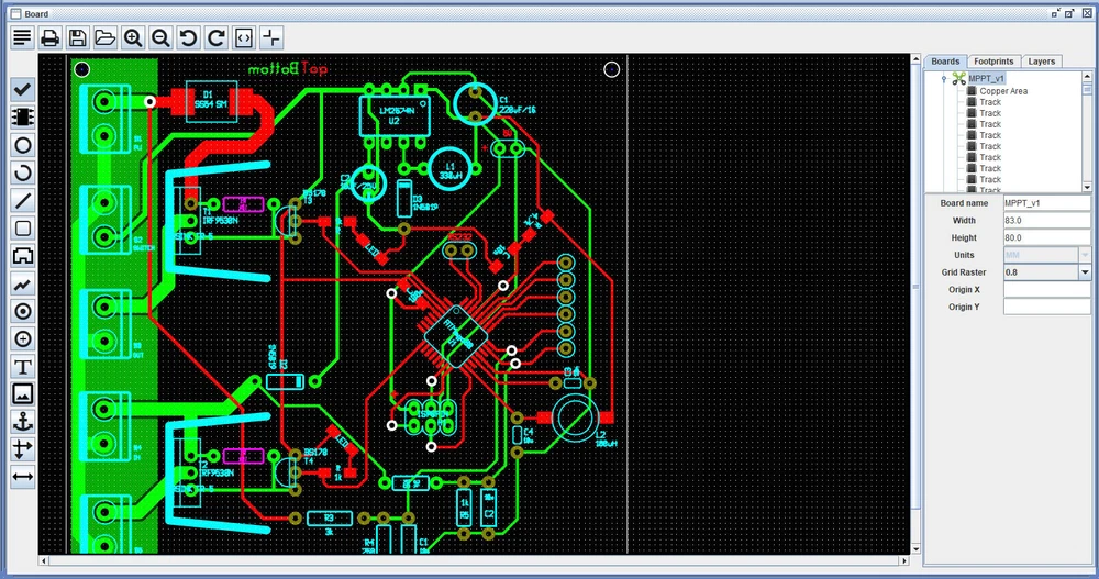
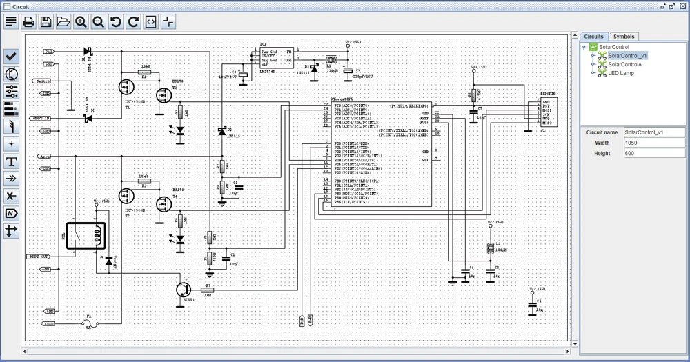
*** eBay VeRO NOTICE: The Content, Design and Product in this Listing is "Produced and Owned" by Market-2022 All Products on our listings are Designed, Produced and Manufactured in House *** PCB Design software PCB Editor is a Basic but powerful PCB Designer which includes its own Circuit schematic editor. This enables you to make a design from scratch with the built in library of component symbols which when finished can export into the PCB layout editor. The software aims to enable beginners to design there small to medium size circuits and create a finsihed PCB Board design for prototyping or production. We also include Bonus PCB Design Books Beginner and Professional Guides Video Tutorials Exclusive Only to our Edition of PCB Designer CAD Software. Create electronic circuit diagram Print Schematic diagram of your circuit Export ciruit direct to PCB Layout Create Symbols for Circuit editor Create Footprints for PCB Editor Design Printed Circuit board View Layers of PCB Export PCB design to Image or print Export Gerber RS-274X/X2 files Powered by Java No installation required With PCB Editor you can open the Symbol Editor for electronic circuits to make your own components to use in your designs. With PCB Editor you can open the Footprint Editor for PCB Layout designer to make your own Footprints to use in your designs. This is the main Circuit schematic editor program from here you can load symbols and wires and create your circuit from scratch. You can learn to use all the features from our user manual and the schematic editor also has some examples to demonstrate the editor. This is the main PCB editor program from here you can load Footprints and Track and create your PCB layout from scratch. You can also import your Circuit from the schematic you create. You can learn to use all the features from our user manual and the PCB editor also has some examples to demonstrate the editor. PCB Editor comes loaded with example Circuit diagrams to show off the components and layouts that are possible, this extends to the PCB Board layouts for each circuit to see how its designed and the tracks are laid out. Bluetooth circuits Card reader circuits Demo Circuits Effect Circuits LCD Circuits Solar Light Circuits Your PCB editor comes with User manual and 5 Bonus Video tutorials on PCB Design and Manufacturing. Exclusive User manual TUTORIAL-How-to-Make-Your-Own-DIY-PCBs-Part-1 TUTORIAL-How-to-Make-Your-Own-DIY-PCBs-Part-2 DIY PCBs At Home -Single Sided Presensitized From-Idea-to-Schematic-to-PCB-How-to-do-it-easily How-to-make-a-Printed-Circuit-Board-PCB-at-home When you purchase the PCB Basic edition editor software you will also receive our exclusive offer of 4 Bonus Books on PCB Design and manufacture. Simply leave 5 Star ratings and feedback to automatically receive your books. 1. Jumpstarting Your Own PCBs Learn How to Design 2. Printed Circuits Handbook 3. Right the First Time a Practical Handbook 4. Practical Guide and PCB Design 2021 Easy to use Windows GUI Navigation menu to find all the Content on your DVD-Rom. From using the software to Manuals to Video tutorials. CPU: 1.4Ghz Memory: RAM 256MB minimum Hard drive: 2GB free hard drive space Monitor: 1024x768 resolution Windows XP, Vista, 7, 8, 8.1, 10 Your PCB Design Software Basic Edition DVD-Rom will be posted 2nd class Via Royalmail.